
项目名称:盛虹炼化一体化配套港储优化项目(码头部分)
建设单位:盛虹炼化(连云港)港口储运有限公司
运营单位::连云港新荣泰码头有限公司
建设性质:改建
建设地点:位于连云港港徐圩港区二港池东侧,西北侧为徐圩港散货码头,东北侧为二突堤,东南侧为徐圩港区二港池1#、2#泊位工程及配套的堆场工程。
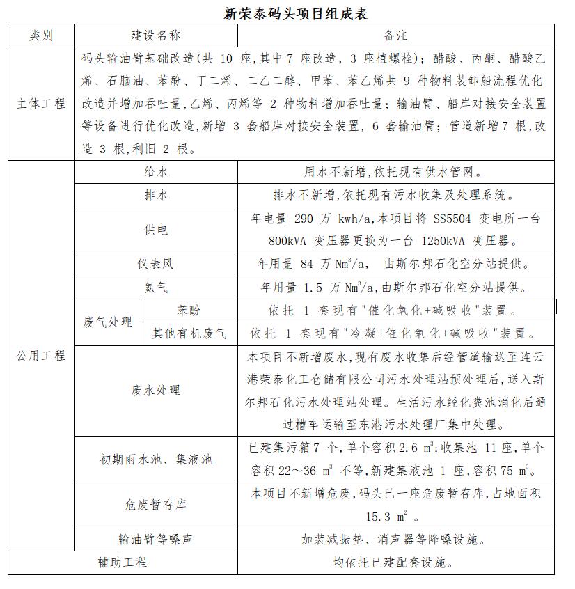
建设内容:码头输油臂基础改造(共 10 座,其中7 座改造, 3 座植螺栓);醋酸、丙酮、醋酸乙烯、石脑油、苯酚、丁二烯、二乙二醇、甲苯、苯乙烯共 9 种物料装卸船流程优化改造并增加吞吐量,乙烯、丙烯等 2 种物料增加吞吐量;输油臂、船岸对接安全装置等设备进行优化改造,新增 3 套船岸对接安全装置, 6 套输油臂;管道新增7 根,改造 3 根,利旧 2 根。
联 系 人:衣工
联系电话:0518-81392150
公示内容:预验收报告、专家意见,详见附件。
公示期间,对上述公示内容如有异议,请以书面形式反馈,个人须署真实姓名,单位须加盖公章。

附件二 盛虹炼化(连云港)港口储运有限公司盛虹炼化一体化配套港储优化项目(码头部分)环境保护设施竣工预验收意见.pdf
附件一 预验收报告--盛虹炼化一体化配套港储优化项目(码头部分).pdf